Blender General Course Module 1

Module 1 သင်ပြီးရင် ဒါမျိုးလုပ်တတ်ပြီ။





Level: Beginner
Duration: over 18 hours
Lessons: Basic commands, modeling, texture , animation, lighting, render.
Computer minimun requirement:
Cpu i5, Memory 6 G or 8 G

Video သင်ခန်းစာနမူနာ ကို အောက်မှာကြည့်လို့ရပါတယ်။

Blender General Coruse Moudule 1 တွင်ပါ၀င်သောသင်ခန်းစာများ


Section 01:

Blender interface ပြင်နည်း၊
move , rotate and scale ကို shortcut များနဲ့ စနစ် တကျပြုလုပ်နည်းများ။
Move, Rotate, Scale ကို သုံးပြီး စားပွဲ တခု ပြုလုပ်နည်း။


Section 02:

Model ကို Scale ချိန် နည်း ။ Material intro, Blender Add on ထည့်နည်း များ။


Section 03:

Blender Edit mode အကြောင်းကို ဒီ Section မှာရှင်းပြထားပါတယ်။
Blender ထဲ editing tools တွေအားလုံးကို ရှင်းပြထားပါတယ်။
Blender version အသစ် တွေမှာ tools အသစ် တွေ ပါလာရင်လဲ ဒီ section မှာ ထပ် ထည့် ပေးသွားမှာပါ။


Section 04:

Blender ရဲ့ Tools တွေကို အသုံးပြုပြီး / မီး တိုင် တခု modeling ပြုလုပ်ပုံ အဆင့်ဆင့်ဖြစ်ပါတယ်။
Modeling သဘောတရားများ။ Modifier အသုံးပြုသင့်သော နေရာများ/မသုံးသင့်သော နေရာများ။ Modifier များရဲ့ option များ စတာတွေကို အသေးစိတ် သင်ပေးထားပါတယ်။


Section 05:

Material နဲ့ shading editor အကြောင်းကို ပိုမို သိရှိနိုင် အောင် သင်ကြား ပေးထားပါတယ်။
မီးတိုင် model လေးကို Animation ပြုလုပ် နိုင် အောင် empty များနဲ့ အလွယ်တကူ Rigging ပြုလုပ် ပုံကို သင်ကြား ပေးထားပါတယ်။


Section 06:

Animation အကြောင်း သင်ရပါမယ်။ မီးတိုင် model ကို Animation နှစ်မျိုး ပြုလုပ် ပြထားပါတယ်။
Beginner level animation အပြင် intermediate level animation နှစ်မျိုး ပြုလုပ်ပြထားပါတယ်။ စပြီး 3D သင်တဲ့ သူများက တော့ Beginner level ကို အရင် လေ့ကျင့်ပြီးမှ intermediate level animation ပြုလုပ်ပါ။




Section 07:

Blender ထဲမှာ Camera ချိန် ပုံ။ lighting ချိန် ပုံ စတာတွေကို သင်ပေးထားပါတယ်။ Lighting နဲ့ Render ဟာ အလွန် ကျယ်ပြန့်တဲ့ topic ဖြစ်တာကြောင့် ဒီ lesson တွေမှာ အကုန် ကာမိ အောင်တော့ မသင်နိုင်သေးပါဘူး။ နောက်ထပ် သင်ခန်း စာများမှာ ထပ် ဖြည့်ပြီး သင်ပေးသွားမှာပါ။


Section 08:

အစကနေ သင်ခဲ့ တဲ့ lessons နဲ့ knowledge များကို အသုံးပြုပြီး ကြောငြာထဲက coffee shop ပုံနဲ့ Animation , Video Render ထိ သင်ပေးထားပါတယ်။ Texture များနဲ့ material ပြုလုပ်နည်းများ။ UV coordinate နဲ့ စကေးကို အသုံးပြုနည်း။ unwrap ပြုလုပ်နည်း intro, Make own material with photo editing software , Bump map, Environment map, lighting, Eevee Render with good quality စသဖြင့် topic ပေါင်းများစွာ သင်ပေးထားပါတယ်။


Update Lesson 1- Auto Building:

-  Blender နဲ့မြို့တခု ဖန်တီးမည်ဆိုပါက အဆောက်အဦများကို ပုံစံမျိုးစုံနဲ့ အလွယ်တကူပြုလုပ်နိုင်တဲ့နည်းဖြစ်ပါတယ်။

-  အဆောက်အဦတခုရဲ့ အောက်ခြေ Area ကိုရိုးရိုးရှင်းရှင်း ဖန်တီးပေးလိုက်ယုံနဲ့ အထပ်မြင့် အဆာက်အဦတွေကို လိုသလိုဖန်တီးလို့ ရတဲ့ နည်း ဖြစ်ပါတယ်။ Blender Geometry Node ကိုသုံးထားတာဖြစ်ပါတယ်။ ဒါပေမယ့် Geometry Node Editor ကိုသုံးစရာမလိုပဲ Modifier ထဲကနေလွယ်ကူစွာပြင်လို့ရပါတယ်။


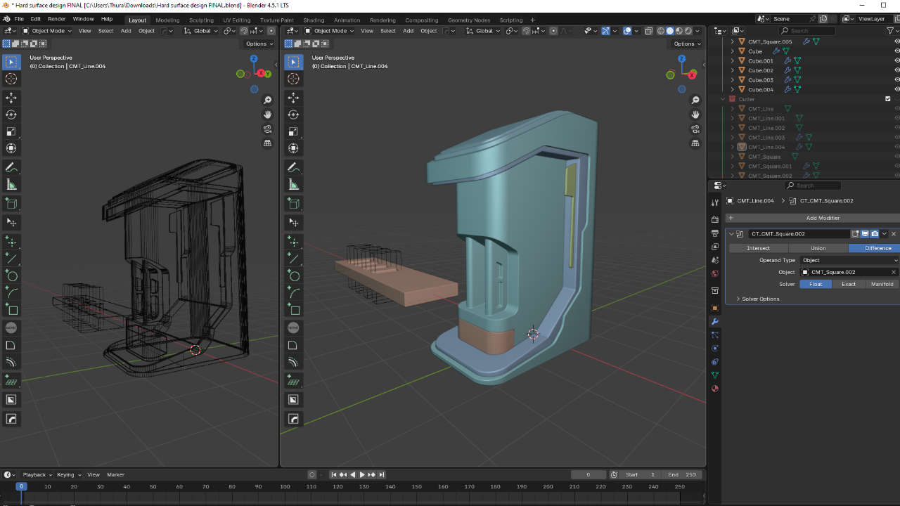
Update Lesson 2 - Hardsurface Modeling

-  Blender မှာ Hardsurface modeling ကို Boolean ကိုသုံးပြီး Quality ကောင်းကောင်းရအောင် Modeling လုပ်လို့ရပါတယ်။

-   Boolean ကိုအသုံးပြုတဲ့ အခါမှာပိုမြန်အောင် အတွက် Carver Add-on ကိုသုံးပြီး ဒီသင်ခန်းစာတွေမှာ သင်ပေးထားပါတယ်။

-   Blender General Course Module 2 မှာ ပိုပြီး သုံးလို့ကောင်းတဲ့ Boolean နည်းစနစ်တွေနဲ့ စက်ရုပ် model ဆွဲနည်းကို အစအဆုံးသင်ပေးထားပါတယ်။


Update Lesson 3- Modeling With Curves:

-   မြန်မာမှု အဆောက်အဦများတွင် သုံးသော ပွတ်လုံးများ၊ တန်ဆောင်းများကို Blender ထဲတွင် Bezier Curve ကိုသုံးပြီး အလွယ်တကူ ဆွဲနည်းတွေကို သင်ပေးထားပါတယ်။


Update Lesson 4 - CAD Sketcher Add-on

-  CAD Sketcher ဆိုတာ Blender ထဲမှာ AutoCAD လို Unit အတိအကျနဲ့ Dimension တွေရိုက်ထည့်ပြီး Archi ပုံတွေဆွဲလို့ရတဲ့ Add-on တခုပါ။

-   CAD Sketcher Add-on install လုပ်နည်း၊ အသုံးပြုနည်းများ၊ ပြီးတော့ 2D sketch ပုံတခုကို 3D ဖြစ်အောင် unit အတိအကျနဲ့ ဆွဲနည်းကို အစအဆုံးသင်ကြားပေးထားပါတယ်။

Go Back >>